File:Proposed D17 upgrade.jpg
Jump to navigation
Jump to search
Size of this preview: 800 × 554 pixels. Other resolution: 1,526 × 1,057 pixels.
Original file (1,526 × 1,057 pixels, file size: 427 KB, MIME type: image/jpeg)
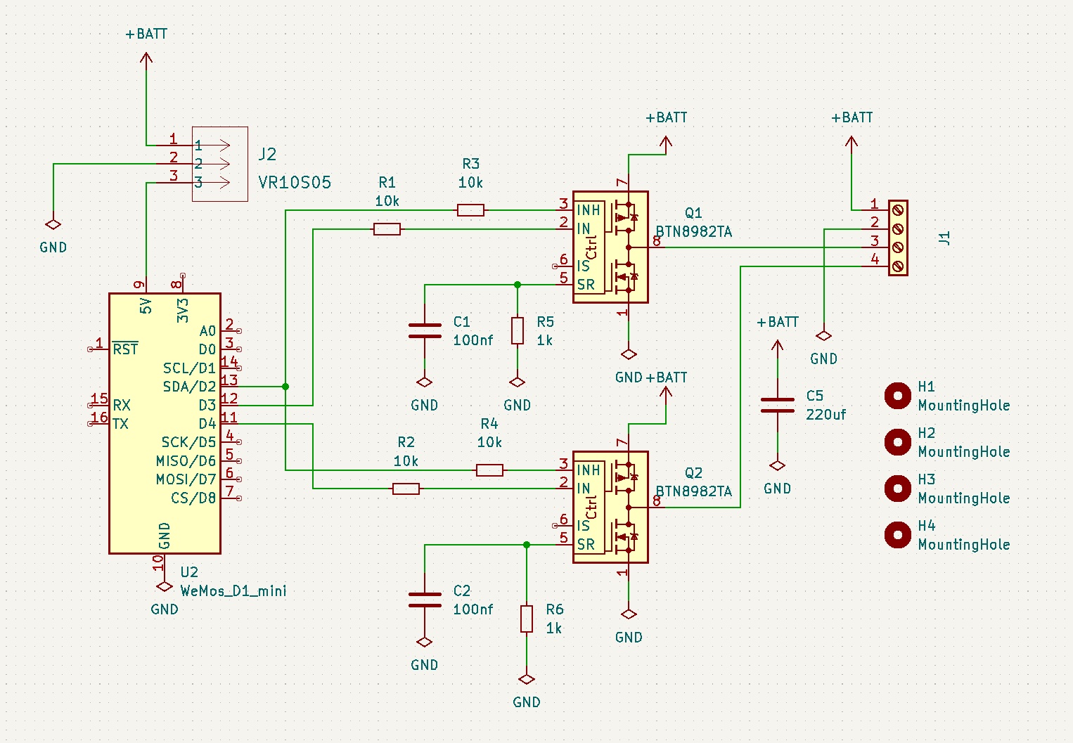
Summary
A schematic of a "beefed up" D17 WiFi receiver that should be capable of supporting 6 amps or more of switched DCC power.
File history
Click on a date/time to view the file as it appeared at that time.
| Date/Time | Thumbnail | Dimensions | User | Comment | |
|---|---|---|---|---|---|
| current | 23:20, 30 April 2023 | 1,526 × 1,057 (427 KB) | EricTimberlake (talk | contribs) | V1.1 of the schematic |
You cannot overwrite this file.
File usage
The following page uses this file: